IP-MS/MS磷酸化位点检测-IF=17.352客户高分文献-辉骏生物
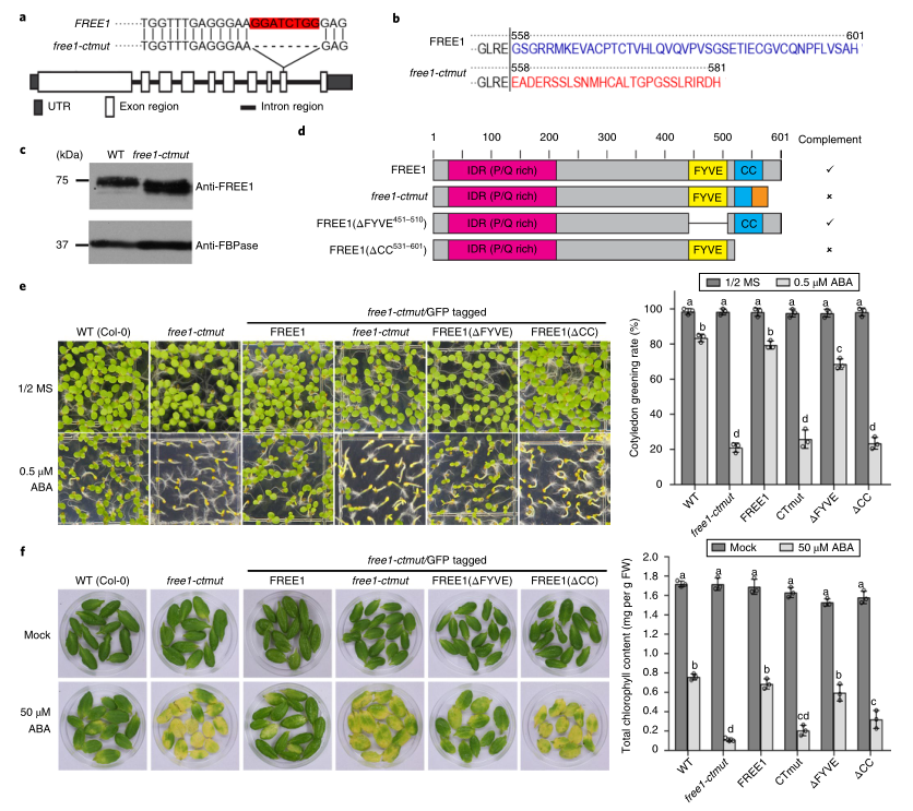
华南师范大学高彩吉教授课题组在Nature Plants期刊发表新文章。该研究报道了特有囊泡运输调控蛋白FREE1蛋白穿梭入核,在转录水平调控植物ABA信号的全新功能,并揭示了其作用机制。在本研究中,作者发现脱落酸(ABA)处理会导致部分FREE1蛋白被SnRK2蛋白激酶磷酸化修饰并进入细胞核,在细胞核内FREE1蛋白会与ABA信号途径的重要转录因子ABI5等互作并抑制其转录激活活性。其中,为了验证FREE1蛋白中受ABA影响的磷酸化位点,作者用ABA处理样本后,采用IP方法富集了FREE1和FREE1突变体,之后用LC-MS/MS技术检测了FREE1及其突变体的磷酸化位点。
513 人阅读发布时间:2024-07-27 15:49